首页
>
政府信息公开
>
法定主动公开内容
>
生态环境质量
>
海洋生态环境质量
索引号:
014000650/2025-02082
组配分类:
近岸海域水环境
发布机构:
监测中心
发文日期:
2025-09-19
名 称:
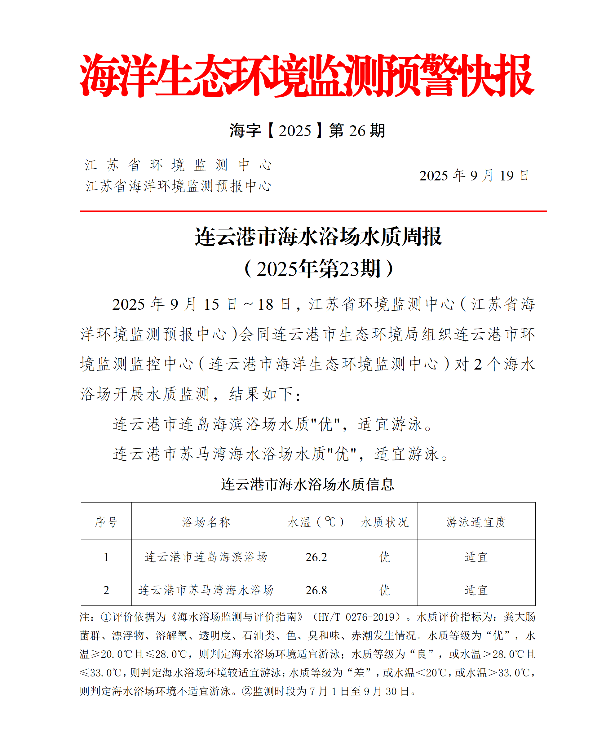
2025年连云港市海水浴场水质周报第23期
文件编号:
内容摘要:
时 效:
2025年连云港市海水浴场水质周报第23期
发布时间:2025-09-19 16:23
浏览次数:
打印
关闭